
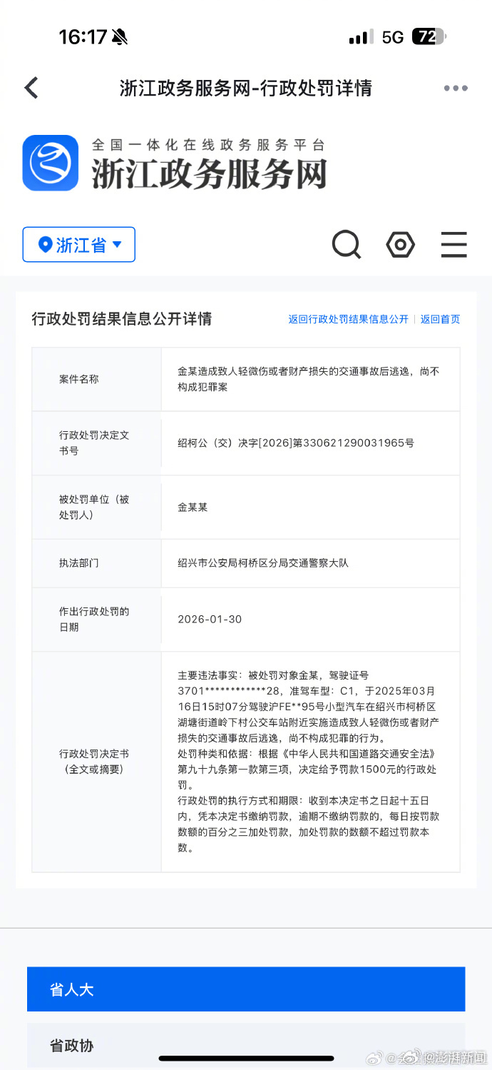
据浙江政务服务网,金晨因交通事故后逃逸被罚款1500元。
据警方通报,2025年3月16日,金晨因避让路上窜行犬只发生单车事故。事发后,金晨因受伤前往医院就诊,由助理徐某青留在现场处置。调查中,徐某青谎称自己系驾驶员,配合交警完成事故处理。
处理结果显示,金晨造成致人轻微伤或者财产损失的交通事故后逃逸,尚不构成犯罪的行为。根据《中华人民共和国道路交通安全法》第九十九条第一款第三项,决定给予罚款1500元的行政处罚。

据此前报道,1月30日,浙江省绍兴市公安局柯桥区分局发布警情通报:
1月29日,我局关注到网传金某在绍兴柯桥涉嫌交通肇事“顶包”信息后,立即成立专班,开展事故情况复查、调查过程复核等工作。
现基本查明,2025年3月16日中午11时许,金某、徐某青、刘某祎(经核查,三人均为外省籍人员,均系首次来绍)结伴在绍兴柯桥古镇游玩、购物,其间未就餐。15时07分,金某(持有效驾驶证件)驾驶沪F牌照黑色越野车,途经柯桥湖塘街道一路段时,为避让路上窜行犬只发生单车事故,造成车内3人轻微受伤,及驾驶车辆、道路路牌、村居围墙受损。
事故发生后,金某因脸部受伤急于就诊,在刘某祎的陪同下打车离开,直接前往上海一医院检查住院,由徐某青留在现场报警处置。交警调查中,徐某青谎称自己系驾驶员,民警经初查判断为单车事故,未发现异常情况,遂按简易程序进行处理。
经调查,徐某青事后未向保险公司实际理赔,不存在骗保事实。涉及交通违法行为将依法依规予以处理,其他有关问题还在进一步核查中。就当事交警执法情况,已由上级公安机关开展复核。
法律面前人人平等,公安机关将依法秉公处理,请广大网民不传谣,勿信谣。

1月30日17时许,金晨在个人平台发文致歉:

2025年3月16日,我和经纪人及助理三人租车在外游玩,车辆由我进行驾驶。行车途中,我为躲避路上蹿出的小狗,紧急拐弯时撞向路边的警示牌及房屋围墙。事故发生时,现场只有我们三人,因我的伤势较重,经纪人第一时间带我赶往医院急诊并紧急做了手术,助理留下处理事故。
由于事发突然,加上当时情绪紧张,助理向交警说明自己是驾驶人,并配合完成了事故认定。当我手术结束意识恢复后,了解了该事件的处理过程,我认为我本人作为实际驾驶员必须承担全部事故责任及为此次事故中出现的不当处理承担全部责任。因此,我让助理立即联系保险公司,申请撤销保险理赔,所有车损费用及路边设施和房屋围墙相关方的经济损失由我本人全额承担,相关赔付已于2025年4月完成。
作为一名公众人物,我未能做好表率,反而因个人行为占用社会资源,给大家带来了困扰与担忧,我对此深感惭愧。感谢大家的关心与监督,我会深刻反省,今后一定更加严格遵守交通法规,谨言慎行,切实承担起应尽的社会责任。
此外,金晨还在评论区晒出了自己因事故受伤的图,清晰可见嘴唇上有创口,嘴角和下巴都是血,口罩上也染上大量血迹。

公开资料显示,金晨,1990年9月5日出生于山东省济南市,影视女演员,毕业于北京舞蹈学院民族舞专业。2011年因出演武侠剧《七种武器之孔雀翎》进入演艺圈。代表作《无心法师》《萌妃驾到》《十日游戏》等。

综合柯桥警方、九派新闻、澎湃新闻、红星新闻
广升网提示:文章来自网络,不代表本站观点。